金租25号文重点条款解读
《金融租赁公司融资租赁业务管理办法》的八大重点问题
2025年12月4日,国家金融监督管理总局印发《金融租赁公司融资租赁业务管理办法》(金规〔2025〕25号,以下简称《办法》)。《办法》对金融租赁公司,金融租赁公司专业子公司、项目公司,以及汽车金融公司开展的汽车及汽车附加品融资租赁业务具有约束力。笔者结合2024年11月1日起施行的《金融租赁公司管理办法》(2024)以及金融租赁公司的其他监管要求,对《办法》涉及的重点问题进行分析。
一、明确经营性租赁业务规则
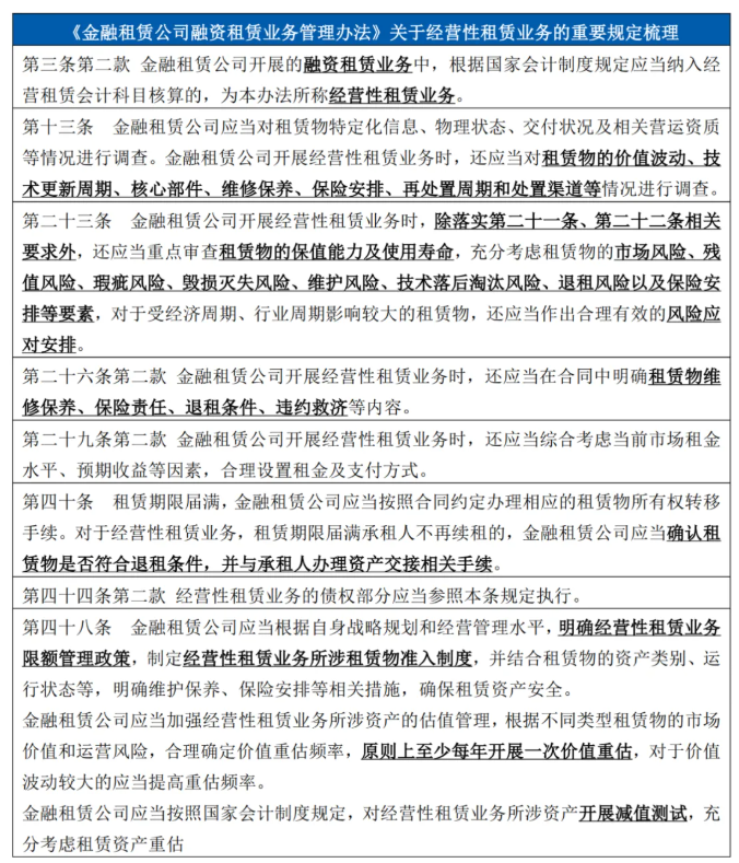
《办法》第3条第2款对经营性租赁业务作出了定义。《办法》未使用《金融租赁公司管理办法》(2024)第36条第2款“经营租赁”的表述,改为使用“经营性租赁业务”的表述。
《金融租赁公司管理办法》(2024) 第三十六条第二款 金融租赁公司开展的融资租赁业务,应当根据《企业会计准则第21号——租赁》相关规定,按照融资租赁或经营租赁分别进行会计核算。
值得注意的是,《办法》对金融租赁公司开展经营性租赁业务时,租赁物的尽职调查内容、租赁物的保值能力及使用寿命、承租人退租的资产交接、定期价值重估、减值测试、资产风险分类等均作出了细化规定。建议金融租赁公司尽快比照《办法》的规定,调整、细化经营性租赁业务的内部管理规定。
此外,根据《办法》第3条第2款的规定,“经营性租赁业务”属于“金融租赁公司开展的融资租赁业务”。《办法》中关于租赁物的各项规定,预计同样适用于经营性租赁业务。金融租赁公司需要根据《办法》的规定,调整经营性租赁业务的租赁物范围。

二、提高尽职调查要求
《办法》第二章详细规定了金融租赁公司开展融资租赁业务的尽职调查要求。对于金融租赁公司日常业务的开展可能影响较大的要求包括:
第一,非批量或标准化业务至少要求双人共同实施尽职调查,且针对租赁物、承租人的尽职调查必须以现场方式开展。
第二,强调承租人对租赁物使用和融资需求的真实性、合法性和合理性,以及承租人经营性现金流对租金覆盖属于金融租赁公司重点调查的范围。
第三,明确在与厂商合作开展的融资租赁业务、厂商承担回购担保责任业务的场景下,金融租赁公司应当对厂商开展的尽职调查内容。
第四,规定承租人、厂商发生突发事件或经营状况发生重大变化的,金融租赁公司应当立即进行调查。

三、强化风险评价与审批管理
《办法》第三章详细规定了金融租赁公司应当遵循的风险评价与审批要求。其中,以下规定可能对金融租赁公司现有的审批规则产生影响:
第一,禁止“先授信,后落实条件”的操作方式。实务中,部分出租人可能基于尽快促成融资租赁交易的目的,先给予承租人融资租赁授信额度,并同意承租人在获得额度后再逐步落实授信要求。该等操作方式可能导致承租人获得授信额度后,多次提出变更授信条件的要求,最终出现融资租赁项目实际落实的风控措施少于出租人初始提出的授信要求的情形。上述操作方式被《办法》第19条禁止。
第二,禁止将审批权限授权给住所地以外的异地团队。该等限制可能对在住所地以外设立中后台管理部门的金融租赁公司,以及部分异地业务团队在一定额度内享有额度审批权的金融租赁公司产生影响。
《金融租赁公司融资租赁业务管理办法》 第十九条 金融租赁公司应当建立符合融资租赁业务特点的承租人授信管理机制。实施有条件授信时,应当遵循“先落实条件,后实施授信”的原则,授信条件未落实或条件发生变更未重新决策的,不得实施授信。 第二十四条 金融租赁公司应当按照审查审批分离、分级授权审批的原则,规范业务审批流程,明确审批权限和授权范围,确保审批人员按照授权独立实施审批,不得将审批权限授权给住所地以外的异地团队。 对于具有批量化或标准化特征,且通过风险评估模型等信息科技手段能够作出有效风险评价的业务,金融租赁公司可以通过线上自动化方式开展审批,并应当综合考虑业务模式、行业、客户等多种维度,审慎确定自动化审批标准和额度。同时,金融租赁公司还应当定期评估模型的有效性,建立人工复审机制,设定人工复审的触发条件,发现自动化审批不能有效识别风险的,应当立即停止自动化审批流程。
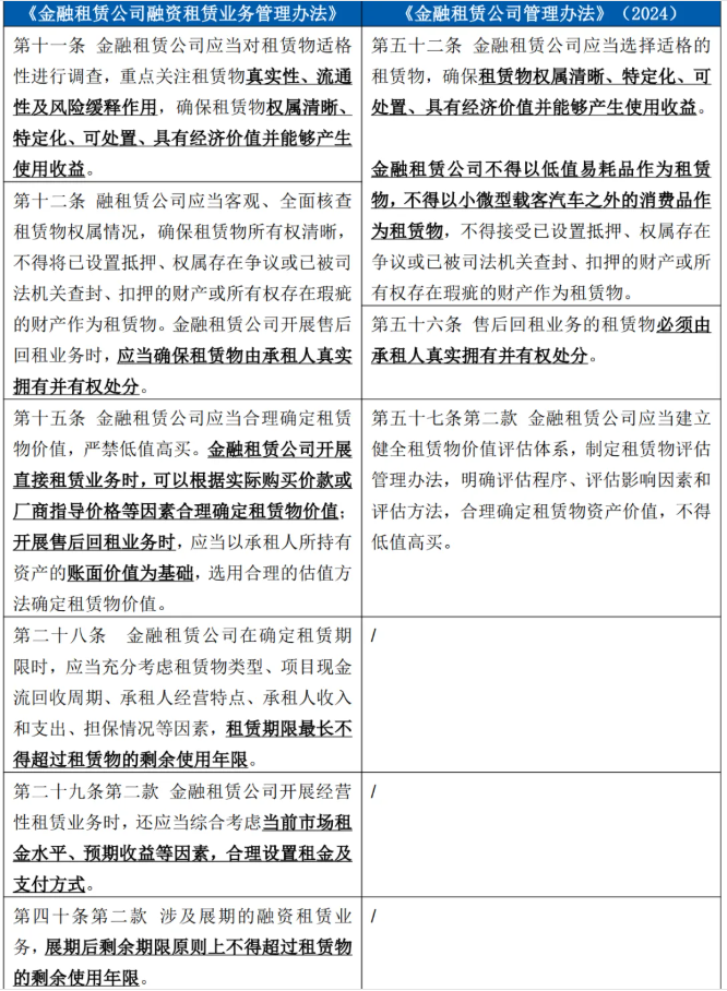
四、细化租赁物合规标准
在租赁物合规性要求问题上,《办法》在保留《金融租赁公司管理办法》(2024)关于“权属清晰、特定化、可处置、具有经济价值并能够产生使用收益”“不得将已设置抵押、权属存在争议或已被司法机关查封、扣押的财产或所有权存在瑕疵的财产作为租赁物”“售后回租业务的租赁物必须由承租人真实拥有并有权处分”“不得低值高买”等要求的基础上,新增了以下租赁物合规性要求:
第一,根据直租业务、售后回租业务的不同,明确租赁物价值确定需要考虑的因素。其中,直租业务的租赁物价值可以根据实际购买价款或厂商指导价格确定;而售后回租业务的租赁物价值应以账面价值为基础,选用合理的估值方式确定。
第二,明确规定租赁期限最长不得超过租赁物的剩余使用年限。
第三,如果融资租赁业务进行展期的,展期后剩余的租赁期限也不得超过租赁物的剩余使用年限。

五、厘清“租赁物价值加融”边界
部分出租人在确定租赁本金时,可能在租赁物现有价值的基础上,将税费、保险费等也列入计息本金。上述方式在融资租赁实务中通常被称为“租赁物价值加融”。
《民法典》第746条规定:“融资租赁合同的租金,除当事人另有约定外,应当根据购买租赁物的大部分或者全部成本以及出租人的合理利润确定。”依据上述规定,当税费、保险费、运输费、安装调试费等属于出租人购买租赁物的必要成本时,租赁本金可以包括税费、保险费、运输费、安装调试费。但是,上述问题在《办法》发布前,并未在监管文件中予以明确。实务中,不少出租人对“租赁物价值加融”问题存在疑虑。
《办法》第20条第2款区分直租业务、售后回租业务对“租赁物价值加融”问题给予了回应。依据《办法》第20条第2款的规定,金融租赁公司开展直接租赁业务时,可以将必要的运输安装费用、税费、保险费用列入租赁本金;但是,金融租赁公司开展售后回租业务时,只能以租赁物价值为限,确定租赁本金。
《金融租赁公司融资租赁业务管理办法》 第二十条第二款 金融租赁公司开展直接租赁业务时,应当根据实际支付价款、必要的运输安装费用、税费、保险费用等审慎合理确定业务金额;开展售后回租业务时,应当以租赁物价值为基础,综合考虑承租人履约能力、租赁物处置变现等因素,审慎合理确定业务金额,且业务金额不得高于租赁物价值。
此外,对于“名为回租、实为直租”业务能否参照上述直租业务的规则进行加融,尚有待监管部门明确。
六、强调资金使用用途审核
《办法》对金融租赁公司提出了融资资金管理要求。具体要求包括:
第一,金融租赁公司开展售后回租业务时,需要对承租人融资目的进行审查,防止承租人将融资资金挪用至禁止性、限制性领域。需要注意的是,如果金融租赁公司仅要求承租人出具融资资金不会被挪用或使用到禁止性、限制性领域的承诺函,而未对融资资金采取实质性管理措施的,金融租赁公司仍然可能受到监管处罚。
第二,明确直租交易的融资资金原则上应当直接支持至出卖人账户。实务中,部分出租人为避免EPC交易中的承包方挪用资金,直接将融资资金支付至承包方交易对手方的做法,可能面临一定的合规性压力。
第三,售后回租交易中,金融租赁公司应当对承租人支付金额超过1000万元的交易采取资金用途监测措施。上述要求属于全新的监管要求。由于上述要求存在需要承租人配合开立监管账户、承租人调拨大额融资资金受限问题,可能对金融租赁公司开展的售后回租交易产生一定的影响。
《金融租赁公司融资租赁业务管理办法》 第二十二条 金融租赁公司开展售后回租业务时,应当加强对租赁物适格性、租赁物所有权转移真实性、承租人融资和租赁物使用需求真实性、合法性和合理性的审查,防止承租人将资金挪用至禁止性、限制性领域。 第三十五条 金融租赁公司应当加强对融资租赁资金的支付管理,对于直接租赁业务,原则上应当将融资租赁资金直接支付至出卖人账户;对于售后回租业务,应当做好资金用途监测,承租人向某一交易对象单笔支付金额超过一千万元人民币的,金融租赁公司应当委托承租人相关开户银行做好账户资金监管,或由金融租赁公司对承租人的提款申请材料进行审核后,委托相关开户银行予以受托支付。
七、完善厂商租赁业务的要求
《金融租赁公司管理办法》(2024)第92条第4款首次明确了厂商租赁业务模式的定义,但未具体规定金融租赁公司开展厂商租赁业务的合规性要求。《办法》则对金融租赁公司开展厂商租赁业务的尽职调查内容、合作协议必备条款、监管指标问题作出了规定。
值得注意的是,《办法》第45条规定,金融租赁公司与厂商合作开展融资租赁业务时,还应当参照集团客户集中度管理相关规定。这意味着金融租赁公司与某一厂商开展的融资余额不得超过上季末资本净额的50%。
《金融租赁公司管理办法》(2024) 第九十二条第四款 本办法所称厂商租赁业务模式,是指金融租赁公司与制造适合融资租赁交易产品的厂商、经销商及设备流转过程中的专业服务商合作,以其生产或销售的相应产品,与承租人开展融资租赁交易的经营模式。 《金融租赁公司融资租赁业务管理办法》 第十七条 金融租赁公司与厂商(含经销商、专业服务商,下同)合作开展融资租赁业务时,应当对厂商经营状况、市场声誉、产品竞争力和生产交付能力等情况进行调查;对于由厂商承担回购担保责任的,还应当对厂商的财务状况、信用资质和租赁物处置能力等情况进行调查。 厂商发生突发事件或经营状况发生重大变化的,金融租赁公司应当立即进行调查,及时作出是否更改原调查结论的判断。 第二十七条 金融租赁公司与厂商合作开展融资租赁业务时,应当与厂商签署书面合作协议,明确合作事项范围、消费者权益保护、争议解决方式、信息数据安全、违约责任以及合作方配合落实监管要求等内容。对于由厂商承担回购担保责任的,还应当在协议中明确风险收益的分担方式和比例。 第四十五条第二款 金融租赁公司与厂商合作开展融资租赁业务时,还应当参照集团客户集中度管理相关规定,对承担回购担保责任的厂商设定集中度管理指标,并充分考虑该厂商与其他机构合作开展的融资租赁业务余额、风险状况及其履约能力。
八、提出租金支付频率规则
《办法》第29条对金融租赁公司与承租人约定的租金支付方式提出了合规性要求。金融租赁公司收取的租金应当结合租赁物类型、租赁物建造进度和具体用途、承租人经营特点和项目现金流回收周期确定,且原则上不得低于每年两次。在上述规定下,实务中常见的“按年支付租金方式”“前期仅付息、期末一次性还本”租金支付安排可能面临一定的监管压力。
《金融租赁公司融资租赁业务管理办法》 第二十九条 金融租赁公司应当根据租赁物类型、租赁物建造进度和具体用途、承租人经营特点和项目现金流回收周期等因素,审慎与承租人约定租金支付方式。租金的支付频率应当与承租人或租赁物的运营收入现金流相匹配,原则上不得低于每年两次。 金融租赁公司开展经营性租赁业务时,还应当综合考虑当前市场租金水平、预期收益等因素,合理设置租金及支付方式。
除上述问题外,《办法》对租赁物的评估要求、直租交易审查和风控措施、批量化或标准化业务的审批要求、租赁保证金及咨询服务费的收取要求等问题也作出了详细规定。受限于本文篇幅,笔者不再逐一进行分析。
文章来源于金融争议观察,作者袁雯卿
上一篇:严禁低值高估,4.6万亿金融租赁行业监管再升级
下一篇:财政部、中国人民银行、金融监管总局关于地方政府债务风险问题的整改情况(全文)



